beats365(中国区)-唯一官方网站
公司首页
关于我们
beats365简介
现任领导
内设机构
团队队伍
教授丶博士风采
联系我们
本科教育
教学文件
教学运行
实践教学
教研教改
培养方案
研究生教育
硕士点简介
导师风采
通知公告
科学研究
规章制度
团队建设
省级平台
科研项目
科研成果
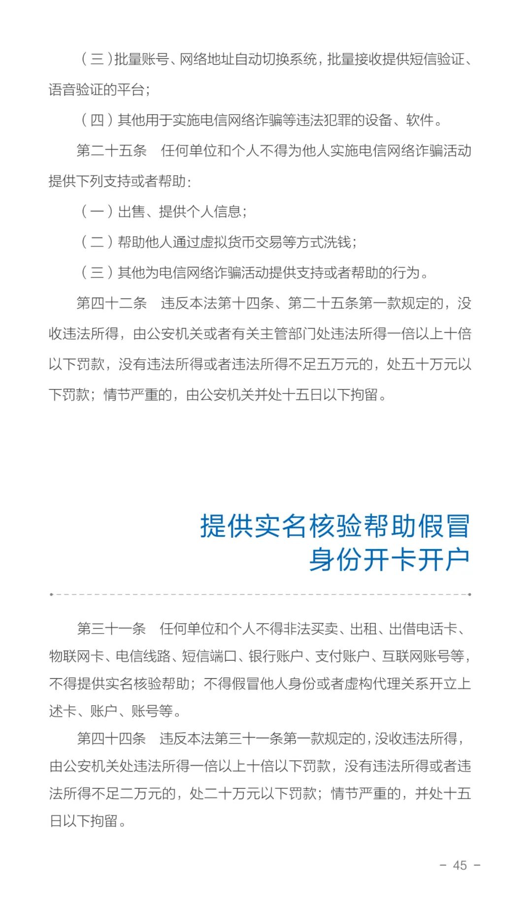
员工动态
员工工作
学工概况
规章制度
奖惩助贷
学工动态
心理园地
学子风采
人才招聘
招生视频
专业介绍
招生信息
就业信息
考研信息
员工风采
联系我们
党群工作
组织机构
党建工作
样板支部
工会工作
关 工 委
员工工作
信息公开
通知公告
beats365新闻
员工回湘
员工风采
员工企业
工作动态
下载中心
ASIIN认证
Electronic Information Engineering
培养目标-Objectives
培养计划-Curriculum
培养矩阵-Matrix
教学大纲-Module Descriptions
自评报告-Self-Assessment
评估结果-Evaluation Results
附件-Appendix
党群工作
组织机构
党建工作
样板支部
工会工作
关 工 委
员工工作
当前位置:
公司首页
>>
党群工作
>>
关 工 委
>> 正文
2023版《防范电信网络诈骗宣传手册》
2023-09-27
【
关闭窗口
】